Instance Verification Kit (IVK)
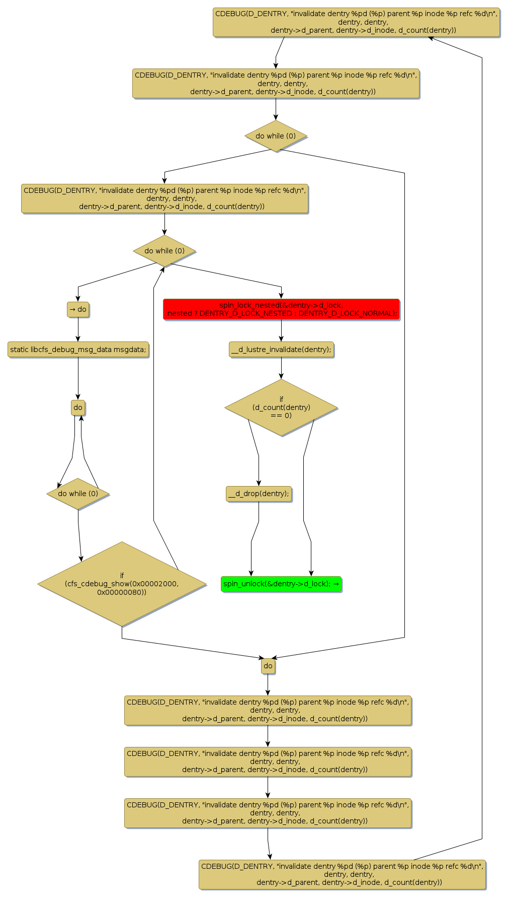
spin lock @ [48457+92+/linux-3.19-rc1/drivers/staging/lustre/lustre/llite/llite_internal.h]
Instance Signature: lock
|
The Matching Pair Graph:
|
|
Function Name
|
Control Flow Graph (CFG)
|
Events Flow Graph (EFG)
|
Source Correspondence
|
|
d_lustre_invalidate
|
|
|
[48236+19+/linux-3.19-rc1/drivers/staging/lustre/lustre/llite/llite_internal.h]
|